當台灣電動車市場車迷與消費者的焦點不再只停留在「誰的性能最快、誰的規格最高」,而是開始問一個更基礎、卻更實際的問題:這輛車能不能每天開?能不能真陪你過日常生活?2025年底,FOXTRON Bria終於正式站上舞台,這不只是品牌首款量產純電休旅車,更象徵著台灣本土電動車從「技術展示」邁向「生活實用」的新階段。同時也意味著Foxtron不僅是品牌真正「出道」的象徵,更是台灣汽車產業下半場的重磅轉折。

外觀與設計:生活而非表演場上的「剛好」
Bria的車身尺寸設定為4,315×1,885×1,535mm,軸距2,800mm,定位介於小型掀背與跨界SUV之間,這樣的「剛好」不是巧合,而是針對都市通勤與家庭日常使用精算出來的平衡點。
外觀採用橫貫式LED頭尾燈組與空力造型設計,加上低風阻係數(約0.26Cd),不只提升視覺氣勢,也在續航效率上有助益。車色包含基本單色與熱門雙色車頂選項,共10種組合,讓車輛更具個性化。這樣的造型語彙,對比千篇一律的電動休旅,強調的是生活感與年輕化取向——不是浮誇,而是為每一天而設計的外型存在。

動力與續航:三種設定對應三種生活脈絡
Bria提供3種車型編成:Elegant、Emerge及Pioneer。全車系統一搭載57.7kWh 磷酸鋰鐵電池(LFP),這種電池不像高能量密度電池那樣追求極限續航,而是更注重 安全性、循環壽命與長期穩定性,符合日常使用需求。

在動力與續航表現(NEDC標準)上:Elegant / Emerge:229匹馬力後驅配置,續航最高516公里,Pioneer:400匹馬力四驅配置,續航466公里,加速0–100約3.9 秒。這樣的三段式配置策略,不只是堆疊規格,而是為不同車主圈層提供清楚明確的選擇:從追求效率、日常通勤到想要動力表現的族群,都能找到對應版本。座艙科技:駕駛介面靠得住,不只是「炫」而已
Bria的內裝不只是大螢幕炫目,它強調「使用者體驗與日常便利」:9.2吋數位儀表、15.6吋懸浮式中控觸控螢幕、支援Apple CarPlay / Android Auto、支援UWB數位鑰匙與OTA雲端更新、透視底盤360度環景系統(高階可選)。
內裝水平線條堆疊層次,螢幕整合空調、座椅、行車模式操作,另有 64 色環艙氛圍燈、負離子清淨、香氛系統與 App 遠端控制。這些功能並非噱頭,而是真正讓駕駛在城市交通、行程規劃與車輛互動中感受順手、直覺的科技體驗。此外,座艙可透過智慧App控制空調、胎壓與位置資訊,甚至包含OTA升級,意味著車輛會隨時間變得更好,而不是落後。
座椅運動化設計,四驅版獨享紅色安全帶,Emerge 起標配雙前座通風、後座出風口與USB埠,TomTom繁中導航提供雲端路況與剩餘電量預估;而Pioneer四驅車型:最大動能400hp/60.2kgm、0-100km/h 3.9 秒、NEDC續航466km、紅色安全帶、四獨立懸吊。內裝色選黑/白主題,電控出風口與UWB數位鑰匙提升便利。
5G車聯網與AI語音互動功能:這樣的座艙設定讓駕駛幾乎所有功能都可在大尺寸觸控螢幕上完成操作,強調「以人為中心的數位化交互體驗」。此外,包括無線充電、後座出風口與寬敞收納空間,都讓Bria的實用性在日常使用上達到高水準。
安全與輔助科技:日常守護不打折
Bria預計搭載Level 2等級駕駛輔助系統(ADAS),包括:全速域主動車距巡航(ACC)、自動緊急煞車(AEB)、車道維持(LKA)與車道偏離警示(LDWS)、後方交通警示(RCTA)等。這意味著即便是在繁忙的都會交通或長途旅途中,車輛都能提供實用的主動安全支援。充電與能量管理:日常節奏的補電策略
Bria全車系標配CCS2充電規格,直流快充最大輸入可達134kW,從10%充至80%約30分鐘內完成。這樣的快充能力意味著在都市與長途休息時段之間的連接時間,不再是壓力點,而是自然的一部分:「停下、喝杯咖啡、再上路」的生活節奏,正好與現代使用者的期待契合。
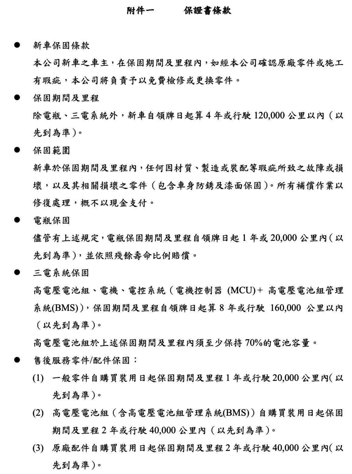
+電瓶、三電系統保固保固條件與範圍
平台大聯盟到「台灣車」的自我宣言
Bria採用FOXTRON MIH開放平台打造,這是鴻海集團與裕隆集團合作多年積累的電動車技術成果,也象徵著從原本的「技術供應者」逐漸轉向「自主品牌產品」。與 Luxgen n⁷等兄弟產品共享平台,Bria既是產品線的延伸,也是品牌定位與市場策略的關鍵一步。搭配國產極具競爭力的合理售價:Elegant單馬達:89.9萬元、Emerge單馬達:1049.9萬元、及Pioneer雙馬達:114.9萬元、),它不只是一輛新車,而有機會成為台灣電動車市場的突破口。
生活派電動車的現實考驗
Bria不是最華麗的規格表,也不是最技術炫目的展示車。它的強項在於:尺寸與使用情境的匹配、多元動力選擇的生活對應、座艙與智能科技的明確實用性、安全與駕輔系統的落地能力、及快充與能量管理的日常節奏整合。
這輛車真正的考驗,不是數字能不能推到極限,而是交到消費者手上後,能不能陪你開出第一萬公里、第二萬公里的日常生活。兒FOXTRON Bria的出現,標誌著一件事:台灣電動車,正在從「技術奇想」走向「生活真實」。而這,或許才是最值得期待的轉捩點。
